Peter Hofbauer’s private Homepage
Selbstbauprojekte eigene Entwicklungen
Impressum Letzte Änderung: 08.Juli 2013 Copyright: frei! Impressum Letzte Änderung: 22.11.2020 Copyright: frei!

Senk-Erodiermaschine, Version 3, Seite 2/2

Home Nach Oben Seite 1 Home Erodier V3 Seite 1 Erodier V3 Seite 2

Der elektronische Teil

1. Gesamt-Schaltplan

Der Schaltplan ist auf fünf Seiten aufgeteilt. Die erste Seite zeigt eine Übersicht über die gesamte Schaltung. SEG98N = Netzteil mit Softstart- und Notaus-Relais, diese Platine ist neu SEG98E = Endstufe, ist mit der Endstufe in der Erodiermaschine Version 2 identisch SEG98C = CPU-Platine, ist mit der CPU-Platine in der  Erodiermaschine Version 2 identisch SEG98CNC = Z-Relaisbox SEG98R = Relaisplatine in der Z-Relaisbox
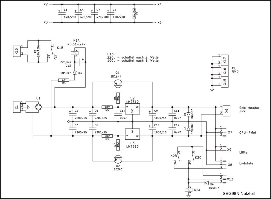
SEG98 Gesamt SEG98N Netzteil

2. Das Netzteil

Die Elkos C1, C4, C7 und C8 sind für die Erodierspannung 120V. Der R1 soll die Elkos aus Sicherheitsgründen entladen wenn der Generator aus ist. Das Relais K1 überbrückt den R2 nach 2 Perioden der Netzspannung. Der R2 vermindert den Einschalt-Stromstoß des 1,1kVA-Ringkerntrafos wirkungsvoll. X15, X16 und X17 dienen als zentrale GND / PE-Klemme. Q1 und Q2 erhöhen den zulässigen Strom der Stabis auf +/-3A. Wegen des Anlaufstromes der Pumpe kurzzeitig bis auf 6A. Die Basiswiderstände R6 und R7 vermeiden einen sofortigen Tod der Transistoren bei Kurzschluss. Dauerhaft ist die Schaltung nicht kurzschlussfest . Die Transistor Q1 und Stabi U2 sitzen auf einen gemeinsamen Kühlkörper damit der Temperaturschutz des U2 auch den Q1 schützt. Für Q2 und U3 gilt das selbe. Die 12V-Schaltung Q1 und U2 werden höher belastet und benötigen einen größeren Kühlkörper. Kühlkörper: Q2 und U3 = VPR32/38,1 / Q1 und U2 = VPR32/50,8 Das Relais K2 ist nicht nur für Notaus. Nach dem Einschalten des Generators ist das Relais abgefallen. Erst nach betätigen der Start-Taste zieht das Relais an und hält sich über seine Kontakte selbst. Bis dahin hat der Controller den PCF8574 in Ruhestellung gebracht. Ohne diese Funktion könnten kurz nach dem Einschalten die Relais (und die VMOS) in der Endstufe aktiv werden mit unabsehbaren Folgen.  

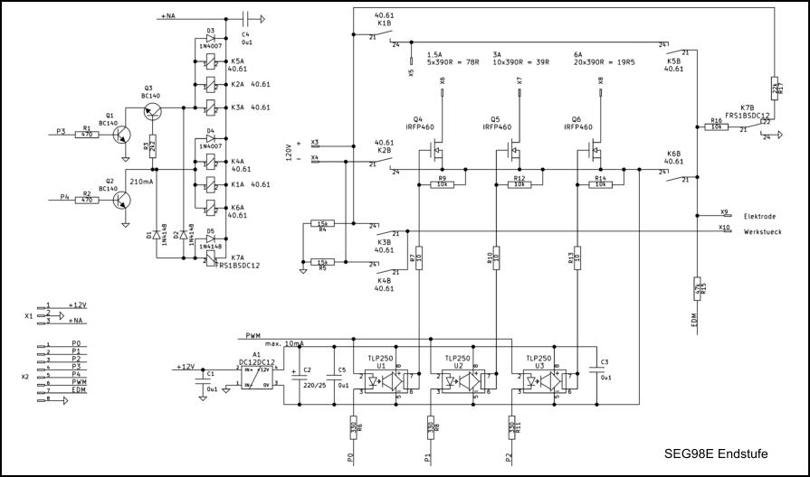
3. Die Endstufe

Die Schaltung und die Platine der Endstufe sind identisch mit der Endstufe in der Erodiermaschine Version 2.

4. Die CPU-Platine

Die Schaltung und die Platine der CPU-Platine sind identisch mit der CPU-Platine in der Erodiermaschine Version 2.   Im Layout der Platine war ein Fehler, der aber behoben ist. Der Download bei der Version 2 wurde auch dort korrigiert. Bei den I2C-PCF8574 gibt es manchmal Probleme. Es gibt zwei Typen (mit und ohne A) mit verschiedenen I2C-Adressen. Damit man beide verwenden kann, habe ich die Firmware in der Initialisierung erweitert. Der Typ wird jetzt automatisch erkannt. Die verkauften PCF8574 und PCF8574A sind nicht immer OK: Ausgangsstrom zu klein oder ganz auf 0. Abhilfe: durch 2 Widerstände (10k) vom Pin 10 und Pin 11 nach +5V. Der Widerstand R16 muss je nach Messwerk ausgewählt werden: bei 5V vorm R16 soll das Messwerk 100% anzeigen damit die Anzeige stimmt.
SEG98C CPU-Platine

5. Die Z-Relaisbox

Die Z-Relaisbox ist auf der Z-Achse der CNC-Protalfräse montiert. Der Erodiergenerator wird über ein 9- poliges SubD-kabel mit der Z- Relaisbox verbunden. Sobald der Generator eingeschaltet ist, werden die Relais aktiv und schalten die 4 Leitungen des Schrittmotors und die 3 Leitungen von den beiden Endschaltern um. Die Endschalter sind mechanische Öffner.
SEG98R Relaisplatine SEG98CNC  Z-Relaisbox

Testreihe

Wie sieht das Ergebnis bei verschiedenen Erodier-Daten aus? Die Rauheit der erodierten Flächen kann ich wegen fehlender Messmittel nicht ermitteln. Habe mit verschiedenen Einstellungen kurze versuche mit ein 5mm-Rundkupfer als Werkzeug und als Werkstück einen Winkel aus Baustahl. Das Rundkupfer wurde am oberen Rand des Stahlwinkels herunter erodiert. Die Fotos zeigen die Kante von der Seite. Im Laufe des Tests erhöht sich der Verschleiß des Rundkupfers unregelmäßig was aber für diesen Test unwichtig ist. Impuls 70us, 30us Pause, Timer auf 20s, Ziel -4mm Config: Kurzschluss 10%, Leerlauf 40%, Zyklus 1ms Strom und Erodierzeit: 2 = 4,5A, 1421s 3 = 7,5A, 466s 4 = 10,5A, 325s Die Timer-Bewegung ist in der Erodierzeit enthalten. Man sieht das die Rauheit mit größeren Strom rauer wird. Die Fotos täuschen allerdings, diese USB-Kameras zeigen das übersteigert. Aber die Unterschiede sind gut sichtbar. Impuls 70us, Pause 30us, Timer 50s Config: Kurzschluss 8%, Leerlauf 40%, Zyklus 5ms Strom und Erodierzzeit: 7 = 4,5A, 843s 8 = 7,5A, 316s 5 = 10,5A, 216s Hier wurde die Zykluszeit auf 5ms erhöht. Der Erodierprozess läuft damit rauer und schneller. Blick von oben auf die Stirnflächen Strom und Erodierzeit: 2, 3 und 4 wie oben 1 = 1,5A, 3995s für Ziel = -1,00mm In den Winkel wurde am Rand hinein erodiert. Hier im Foto ist der Winkel um 90° gewendet zu sehen. Die erodierten Flächen sehen bei meiner (analogen) Version 1  “Die (wahrscheinlich) kleinste Erodiermaschine der Welt” glatter aus. Warum das beim digitalen Konzept von Version 2 und 3 rauher aussieht muss ich noch ermitteln. Könnte an der unruhigen Bewegung der analogen Regelung der Version 1 liegen. Die digitale Regelung ist wohl zu stabil? Da werde ich noch ein paar Tests machen müssen, im Moment ist aber erstmal Pause!
2 3 4 1

4

3

2

5

7

8

3 mm

Diverses

Die Software wurde bei der Version 2 beschrieben, siehe dort! Bei dieser Version wurde im Config-Bereich eine Zeile hinzugefügt zum Einstellen der Z-Bewegung pro Umdrehung des Z-Schrittmotor. Der Z-Vorschub von 5mm/Umdr und 8mm/Umdr ist getestet worden. Eigentlich werden nur die mm-Werte umgerechnet. Der sonstige Ablauf verarbeitet die Takte des Schrittmotors. Pro Takt bei 5mm/Umdr also 1,5625u, bei 8mm waren es 2,5u. Im Erodierbetrieb ist das nicht bemerkbar. Die Bewegung der Z-Achse von Hand kann jetzt mit ein Joystick-Poti sehr fein bewegt werden. Ein Kipppschalter (1-0-1) wie bei Version 2 funktioniert aber auch noch. Und die vereinfachten Notaus-Schaltung ist berücksichtigt worden. Gehäuse Maße: b = 147, h = 440, t = 464 Downloads (geZIPt): Schaltplan mit KiCAD 5.01 gezeichnet, 5 Projektdateien, Gerberdaten (450kB) Software, SEG98V1.hex (9kB) Mechanik, kpl in 3D als STEP (720kB)
SEG98E Endstufe Erodier V3 Seite 2 Erodier V3 Seite 2