Peter Hofbauer’s private Homepage
Selbstbauprojekte eigene Entwicklungen
Impressum Letzte Änderung: 08.Juli 2013 Copyright: frei! Impressum Letzte Änderung: 12.02.2017 Copyright: frei! Home FENSTER Seite 1 FENSTER Seite 2

Mein Projekt “FENSTER” 2/2

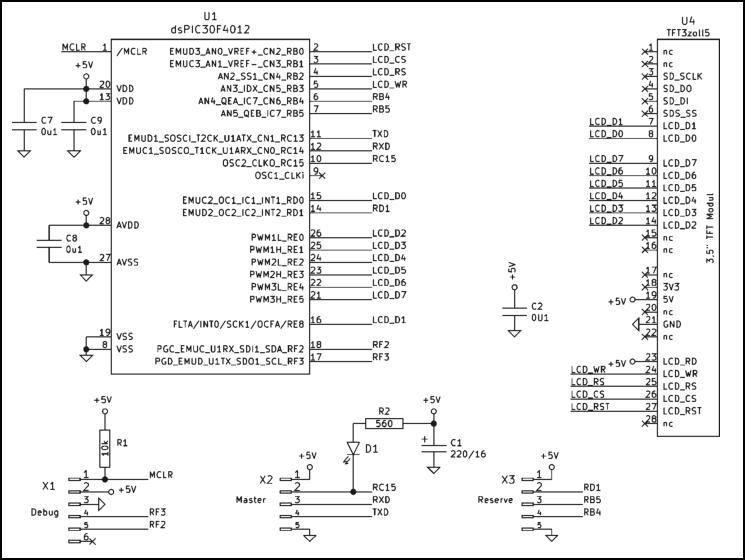
Die Hardware, Entwurf #1 FST9080E1

Dies ist der erste Entwurf. Mit einer einseitigen Platine. Benötigt dafür einige Drahtbrücken. Die habe ich als Leitung auf der 2. Seite gezeichnet. Man kann also auch eine 2-seitige damit fertigen lassen. Die Platine wurde auf meiner CNC mit Voronoi-Verfahren gefertigt. Die Buchsenleisten fürs TFT sind auf der Lötseite. Das TFT-Display ist nicht verlötet sondern drauf gesteckt damit ich mehrere TFTs einfach testen kann. Die LED D1 wird aktiv solange das TFT beschäftigt ist. Am X6 Pin 3 geht dann der Pegel auf Low. Hier kann man mit einen Digiskop die Zeiten messen. Die Platine ist mit einen MAX232 bestückt damit ich die Firmware einfach mit ein Terminalprogramm testen kann. Dieser Entwurf hat Nachteile. Das soll mit Entwurf #2 behoben werden: 1.) Die Stromaufnahme von 328mA bringt den Stabi ins schwitzen. Der sollte entfallen. Die 5V kann besser vom Netzteil des Masters versorgt werden. Wegen Platzbedarf und größeren Kühlkörper. 2.) Der MAX232 kann entfallen. Der Betrieb mit einer Masterplatine benötigt keinen RS232-Pegel. 3.) Das Platinen Layout wird anders geplant. Die Teile sollen unter dem TFT-Display. Damit kann das TFT-Display auf die Bestückungsseite.

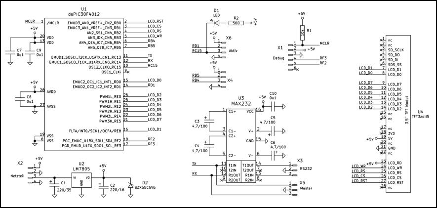
Entwurf #2 FST9080E2

Dieser Entwurf ist ist abgemagert auf das unbedingt nötige für den  für den Betrieb mit einen Master. Mit Mit 5V oder 3,3V- Pegel. Ohne den Treiber für den RS232-Pegel. Ein Betrieb mit PC und Teminal-Programm geht nur mit einer Zusatz-Schaltung. Das TFT-Modul wird über Buchsenleisten auf der Bestückungsseite gehalten. Die übrigen Teile sind also unter dem TFT-Display. Die Steckverbinder X1, X2 und X3 sind an der Seiten in legender Bauart. Können damit auch mit aufgesteckten Display noch bedient werden.

Entwurf #3 FST908E3

Dieser Entwurf verwendet eine 3,3V-CPU (dsPIC33EP32MC502-I/SO). Die Platine ist in SMD entworfen wegen der Bauform der CPU. Der Pitch- Abstand von 1,27mm ist noch einfach zu verlöten. Die Elkos sind in THT-Ausführung. Weil nach meinen Erfahrungen SMD-Elkos schwer erkennbare Fehler erzeugen. Der Stabi war in SMD nicht lieferbar, deshalb einen mit TO-220 eingeplant . Die Steckverbinder sind alle in THT. Halten besser die mechanische Belastung aus. Die Stecker für Debug X1, Reserve X2 und Master X3 sind seitwärts weil das TFT-Display darüber liegt.

Manöverkritik

Eigentlich könnte man dieses Projekt auch mit einen Arduino-Uno machen, das Display ist dafür vorgesehen. Ich habe einige Beispiele aus dem www mit der Arduino-IDE ausprobiert. Sieht gut aus! Die Libs dazu sind umfangreich.  Allerdings muss man das in C++ programmieren und dagegen habe ich ein unüberwindbare Abneigung. Ich programmiere meine CPUs komplett in Assembler. Leider ist der Arduino mit einen ATMEGA bestückt. Den verwende ich wegen seines abgemagerten Befehlssatz nicht mehr. Die 16bit-Reihe der PICs ist da eine ganz andere Nummer. Den ersten Entwurf konnte ich mit vorhandenen Teilen komplett bauen. Damit habe ich die Firmware entwickelt, die auch für den zweiten Entwurf ist. Für den dritten Entwurf muss die Firmware noch angepasst und getestet werden. Ich halte mein Projekt “FENSTER” für Anwendungen an Mess/Prüfgeräten und kleinen Maschinen für perfekt geeignet. Downloads Alle 3 Entwürfe mit Hardware und Firmware: Fenster.zip (1,4MB) Enthält auch die mechanischen Zeichnungen als Step-Datei. Die Firmware für Entwurf #3 ist nur übersetzt aber noch nicht getestet weil ich die Platine noch nicht gefertigt habe. Für den Entwurf #1 und #2 habe ich die CNC-Daten für die Fertigung mit einer CNC-Maschine im Voronoi-Modus im Download. Die Platinen habe ich mit KiCAD V5 entworfen. Sind mit neueren Versionen lesbar. Ich verwende immer noch V5 weil die viel schneller ist.  Update: für Entwurf #1 und #3, Firmware mit Begrüßungstext nach dem Einschalten: FirmwareE1.zip   
Home nach oben FENSTER Seite 1 FENSTER Seite 2 FENSTER Seite 2